湖北
首页
项目
人脉
招商机构
政府
开发区
产业园
产业载体
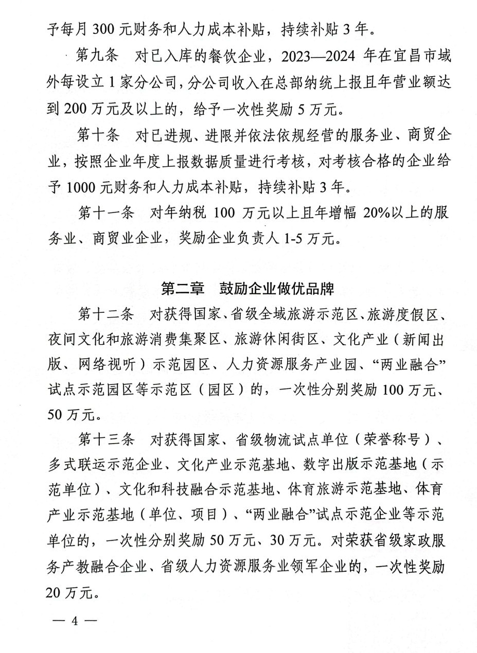
厂房
仓库
写字楼
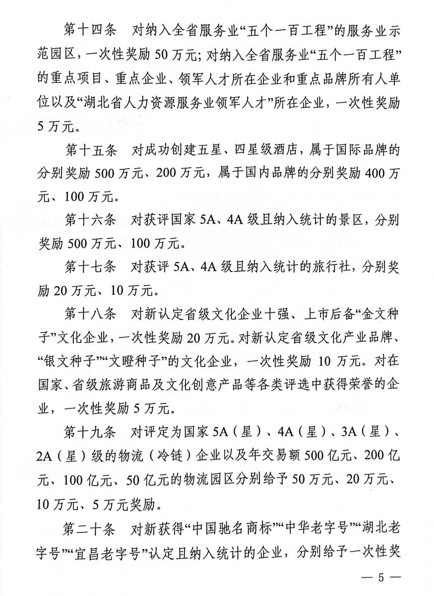
土地
市县
课程
政策
观点
百科
更多
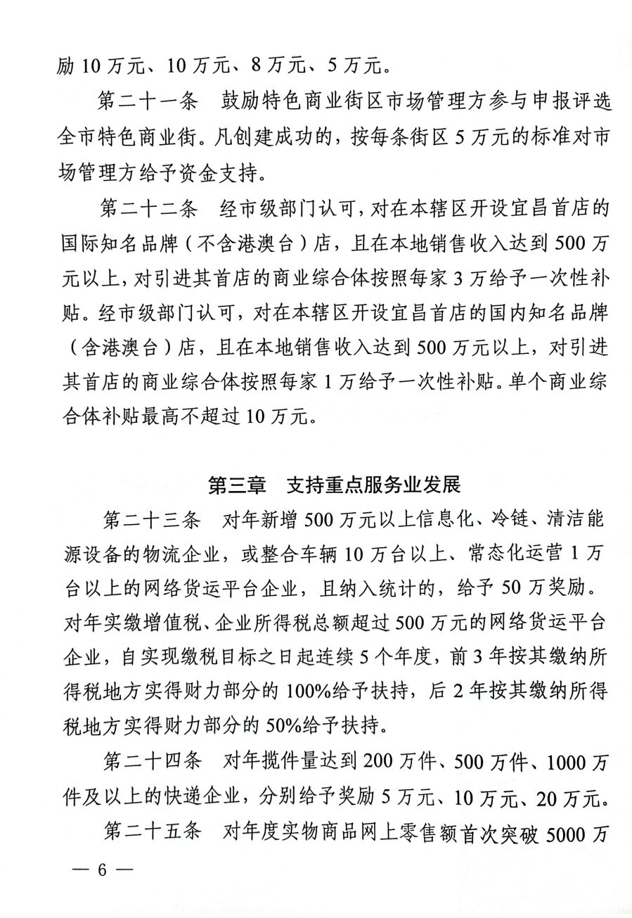
iOS APP
下载
Android APP
下载
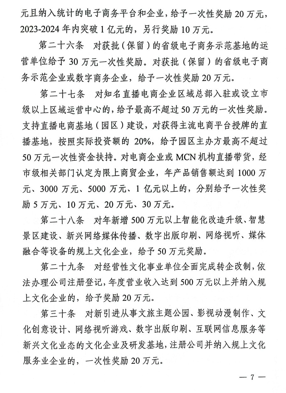
工作台
登录/注册
首页
项目
人脉
招商机构
政府
开发区
产业园
产业载体
厂房
仓库
写字楼
土地
市县
课程
政策
观点
百科
历史搜索
暂无搜索记录
未搜索到相关内容,请重新输入
中文
English
繁體中文
个人中心
账号设置
会员中心
工作台
切换语言
UL客户端
退出登录
切换语言
UL客户端
加入会员
工作台
iOS APP
Android APP
全站
全站
京津冀
直辖市
北京
上海
天津
重庆
华东
山东
江苏
浙江
安徽
华南
广东
广西
福建
海南
华中
湖北
湖南
江西
河南
华北
河北
山西
内蒙古
东北
辽宁
吉林
黑龙江
西南
四川
云南
贵州
西藏
西北
陕西
新疆
青海
宁夏
甘肃
港澳台
台湾
香港
澳门
一带一路
越南
老挝
泰国
马来西亚
缅甸
柬埔寨
招商网络
湖北政策
政策详情
关于印发《西陵区建筑业产业扶持奖励办法(试行)》的通知
2023-05-21 00:00
关联单位
本网站所涉及的政策除标明原创外均广泛采集自各类公开渠道
推荐载体
您确定要加入/认证单位吗?
当前有审核中的单位信息,
去查看
拨打电话
APP内拨打
点击后将在 User Link APP 中唤起电话拨打
一键拨打
如您未安装APP,请先扫码安装
IOS
IOS APP
Android
Android APP
请选择消耗权益的单位
您确定要消耗1个电话对接权益吗?消耗成功后将解锁企业信息,后续致电不再重复消耗
在线咨询
公众号
公众号
招商引资行业第一洞察室
视频号
视频号
聚焦产业招商的破局之道
新媒体
网易
ZAKER
今日头条
微博
搜狐
知乎
招商圈子
招商圈子
招商人专属在线互动交流社区
意见反馈
联系我们
电话咨询
400-168-6016
UL客户端
iOS APP
下载
Android APP
下载
意见反馈
反馈内容
上传图片(仅支持JPEG/JPG/PNG/GIF ,最大10MB)
将您的文件拖拽到此处
or
浏览文件
联系电话
电子邮箱
Would you like to visit the Chinese version of zhaoshang.net? You can switch to the English website for more information.
请问您是否要访问招商网络中文官网?您可以访问英文官网,了解更多信息